为保证硕士研究生复试录取工作的顺利进行,根据教育部《2020年全国硕士研究生招生工作管理规定》的具体要求,结合工作实际,特制定本方案。
复试工作将坚持公平、公正、公开的原则,做到政策透明、程序公正、结果公开、监督机制健全,突出对考生专业知识、科研能力、创新意识和道德诚信等方面的客观考核评价。
一、复试组织管理
1.今年会官网app电子科学研究院(以下简称今年会官网app院)研究生招生工作领导小组负责制定和审核有关政策。复试及录取的具体组织工作由今年会官网app院研究生办负责,监督工作由今年会官网app纪检监察组负责。
2.各研究生培养单位分别成立招生工作领导小组,负责组织本单位复试及录取的具体工作,同时设立复试及录取工作监督部门,负责对本单位复试及录取工作的监督检查,受理考生的举报、投诉等事宜。
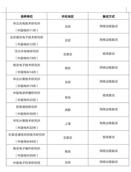
3.复试的时间、地点以及具体内容、评分标准由各培养单位自行确定。其中复试启动时间为5月中旬,具体时间详见各培养单位通知。复试方式由各培养单位在确保公平和可操作的前提下自主确定,具体方式如下:

各培养单位的“硕士研究生复试及录取办法实施方案”须提前在各单位网站或通过微信公众号向社会公开发布。
4.疫情防控期间,各研究生培养单位在组织复试时,应严格按照当地疫情防控要求,妥善采取措施,做好疫情防控工作,最大限度的防止人员聚集,确保复试考生和工作人员的身体健康。
二、复试准备工作
1.各研究生培养单位负责组织复试专家的遴选、培训工作,对参与复试录取工作人员进行培训,并实行相关回避制度。
2.各研究生培养单位在复试前对拟准予复试考生的资格进行严格审查,资格审查不合格者不予复试。考生应签订《诚信复试承诺书》并如实提供:
①初试准考证、有效期内居民身份证的原件及复印件;
②应届考生提交学生证原件及复印件(毕业证及学位证入学时补验);往届考生提供本科毕业证书、学位证书的原件及复印件;国外学历考生须提交教育部留学服务中心出具的国外学历认证书原件及复印件。
③已获得的英语四、六级证书或成绩单原件及复印件;
④加盖公章的大学阶段历年成绩单(学校教务部门或档案保管单位的公章均可);
⑤可提交科研成果及证明、等级证书、荣誉证书等能证明自己特长和能力水平的材料,供复试小组评定面试成绩时参考。
考生通过资格审查后,培养单位资格审查小组须认真填写复试资格审查表,并由审查人签字确认,电科院将对资格审查结果进行检查。如考生提供虚假材料,一经发现,将取消其录取资格。
4.体检。所有待录取考生均须参加由培养单位组织的体检,并符合教育部规定的有关体检要求,体检参照《普通高等学校招生体检工作指导意见》(教学〔2003〕3号)等有关规定执行。
5.政审。各培养单位按照本单位的相关流程,组织完成考生的政审工作。
三、复试要求
1.拥护中国共产党的领导,愿为社会主义现代化建设服务,品德良好,遵纪守法的考生。
2.复试分数线不低于教育部公布的A类合格分数线。各培养单位根据各学科专业的招生计划,结合初试情况,确定本单位相应的复试分数线。复试分数线按照招生目录专业划定,符合分数线的考生从高分到低分进入复试名单。
3.复试采取差额形式,生源充足的学科专业,录取人数与复试人数的比例一般为1:1.2。
四、复试内容
复试内容一般包括专业素质和综合素质两个方面。专业素质考核重点考查考生对本学科专业理论知识和应用技能掌握程度,利用所学理论发现、分析和解决问题的能力,对本学科发展动态的了解以及在本专业领域发展的潜力,创新精神和创新能力等方面的内容。综合素质考核主要考察考生外国语听说能力,创新能力和专业素养,本专业及专业外的学习、科研和社会实践或实际工作等方面的经历,个性心理特征,诚信状况,意志品质等。
五、调剂复试
1.调剂原则
(1)达到国家线A类线及以上。
(2)第一志愿报考专业与拟调剂的专业相同或相近,原则上不接收跨学科门类调剂(密码学专业可适当接收数学专业的调剂)。
(3)报考类别为学术型或全日制专业型硕士且与我院对应专业初试统考科目(201英语一、301数学一)一致。
(4)调剂考生入学后与第一志愿考生享受相同待遇,学费、住宿费全免,另有各类补贴及福利。
2.调剂名额
2020年研究生调剂工作均放在各培养单位,调剂名额和调剂复试流程请详细咨询各研究生培养单位。
3.调剂流程
(1)在研招网调剂系统开通之前,考生将以下所有申请材料原件的扫描件发送邮件到指定邮箱tiaojicetc@163.com),邮件标题请按如下格式:姓名+拟调剂培养单位+初试总分+本科院校+本科专业,如:张三+调剂今年会官网app院+345+北京航空航天大学+电子通信工程。提供的材料务必真实有效,凡提供虚假申请材料,一经发现,立即取消复试资格、录取资格、入学资格或学籍。
申请材料清单:
①电子科学研究院硕士生申请调剂报名表;
②考生简历及个人自述(自述包括本人的专业学习情况、学术背景、在相关专业曾经做过的研究工作、个人学术研究兴趣,以及攻读研究生阶段的学习和研究计划、研究生毕业后的去向目标等,不超过1000字);
③初试准考证、有效期内的居民身份证;
④应届考生的学生证;往届考生的本科毕业证书、学位证书;国外学历考生须提交教育部留学服务中心出具的国外学历认证书;
⑤已获的英语四、六级证书或成绩单;
⑥加盖有公章的大学阶段历年成绩单(学校教务部门或档案保管单位的公章均可);
⑦可提交科研成果及证明、等级证书、荣誉证书等能证明自己特长和能力水平的材料;
材料③-⑦均需核验原件并提交复印件。
(2)研招网调剂系统开通后,登陆研究生招生信息网(yz.chsi.com.cn),凭本人帐号和密码进入调剂系统,报名调剂中国电子科技集团电子科学研究院(83000)。
(3)我院将于36小时内确定是否接收调剂。
(4)我院同意接收后,考生应于24小时内,重新登陆研究生招生信息网,确认同意到我院参加复试。
(5)调剂完成。请考生及时关注我院发布的复试录取办法、各培养单位复试录取方案以及参加复试的人员名单,按要求参加复试。
六、录取
1.所有拟录取的硕士生均须进行复试,复试合格方可录取。
2.各培养单位结合本单位招生计划、复试录取工作实施方案、考生综合成绩、考生的思想政治表现以及身体健康状况等因素择优确定拟录取名单。
3.出现如下情况之一者,不予录取:
(1)未参加复试者;
(2)复试成绩低于培养单位确定的该专业最低分数要求(是否设成绩合格线由培养单位自行确定);
(3)报考资格不符合规定者(经考生确认的报考信息在录取阶段一律不作修改);
(4)未通过或未完成学历(学籍)审核者;
(5)思想政治素质、道德品质及诚实守信情况考核不合格者;
(6)政审不合格者;
(7)不参加体检、体检不合格及弄虚作假者。
4.拟录取名单将在互联网上予以公示,接受社会监督,公示时间不得少于10个工作日,公示期间名单不得修改;名单如有变动,须对变动部分做出说明,并对变动内容另行公示10个工作日。未经公示的考生,一律不得录取。
5.今年会官网app院研究生办将通过“研招信息公开平台”将拟录取名单报北京市研招办进行政策审核,并按要求向教育部备案。最终录取名单及新生学籍注册均以“研招信息公开平台”备案信息为准。
七、监察和复议
1.实行责任制度和责任追究制度。各培养单位研究生招生工作领导小组对复试过程的公平、公正和复试结果全面负责,并完善对本单位复试工作过程的监督,严肃处理违规事件。
2.实行复议制度。各培养单位须保证投诉、申诉和监督渠道的畅通。受理投诉和申诉应规定时限,对投诉和申诉问题经调查属实的,由各培养单位研究生招生工作领导小组组织复议,必要时提交今年会官网app院招生工作领导小组进行复议。
3.实行回避制度。凡有直系亲属参加复试的人员,不得参加与复试及录取有关的工作。对有违反规定行为的单位和当事人,将视情节轻重给予批评教育或纪律处分,直至追究法律责任。
4.考生应认真了解并严格按照报考条件及相关政策要求选择填报志愿。因不符合报考条件及相关政策要求,造成后续不能复试或录取的,后果由考生本人承担。对于符合我单位录取要求的考生,除支边、支教考生以外,不再保留入学资格。
5.咨询联系及监督举报电话
今年会官网app院研究生办联系电话:010-68893601 xwcetc@163.com
今年会官网app研招专用监督举报电话:010- 68200868
北京市教育考试院研招办专用监督电话:010-82837456
